免费成为社员,与300万人对抗大病挑战,值得拥有
您需要 登录 才可以下载或查看,没有账号?立即注册
x
癌症,是全人类的医学难题。很多人忌讳谈论癌症,但现实却是,癌症离每个人都很近。
国际癌症研究机构(IARC)发布的2020年全球最新癌症数据,我国新发癌症457万人,每天,都有超过一万人确诊癌症。 
世界卫生组织曾提出,有近一半的癌症是可以预防的,近期,来自瑞士和美国的研究人员证实,生活中做出3个简单改变,就能降低癌症患病风险。
《生命时报》结合新研究并采访专家,解读影响患癌风险的生活习惯,并教你科学预防癌症。
受访专家 中国工程院院士、中国医学科学院肿瘤医院教授 孙燕 中国工程院院士、中国医学科学院肿瘤医院教授 程书钧
3个改变降低患癌风险
近日,瑞士苏黎世大学、美国哈佛大学的研究人员在《老龄化前沿》(Frontiers in Aging)期刊上发文称,通过三种简单方式,可以将70岁以上老年人患癌风险降低61%,三种方法分别是:
高剂量的维生素D
高剂量的Omega-3脂肪酸
简单的力量锻炼 
早期研究表明,维生素D能够调节细胞增殖分化从而抑制肿瘤生长,omega-3可能会抑制正常细胞转化为癌细胞,运动可以改善免疫功能并减少炎症,有助预防癌症。
最新的研究中,研究人员在瑞士、法国、德国、奥地利和葡萄牙5个国家开展了为期3年的试验,共纳入2157名平均年龄在74.9岁的健康成年人。
参与者被随机分为8组,分别给与维生素D、Omega-3脂肪酸,搭配力量锻炼,并设置安慰剂,以测试三种干预措施单独及合用的预防效果。
3年中,每3个月对参与者进行一次电话随访,并在开始时、第1年、第2年、第3年对参与者进行标准化检查。
结果表明,三种方法对侵袭性癌症的风险都有益处,每种方法都有一个小的个体益处,但当三种方法联合使用时,癌症风险总体降低了61%。 
研究人员表示,这个随机对照试验表明,每天补充维生素D、Omega-3脂肪酸,并配合简单的力量锻炼,可以降低70岁及以上人群的患癌风险。未来的研究应验证联合治疗在预防癌症方面的益处,还应扩展到超过三年时间的更长随访时间。
怎么做好“防癌改变”
上述研究提到的防癌方法,在生活中要把握好“度”,才能事半功倍。
补充维生素D
大部分工作时间都在室内的职场人、常上夜班的人、不爱吃肉或素食人群,以及上了年纪的人,更易缺乏维生素D。
好好晒太阳
成年人每天日晒时间以30分钟~1小时为宜;婴幼儿和儿童时间可缩短至15~30分钟;老年人晒太阳时间可适当延长。 
晒太阳最好避开正午,选择早上10点前、下午4点后;可裸露前臂、双手、小腿等部位,不要隔着玻璃晒;体弱者、高血压和心脏病患者不能晒太久。
吃对食物
富含油脂的鱼类,特别是三文鱼、沙丁鱼、金枪鱼,经过晾晒的干蘑菇,以及蛋黄、动物内脏、奶制品、谷物中均含维生素D,可有针对性地补充。
适量摄入补充剂
为满足身体所需,儿童、妊娠女性、老人等可在医生指导下服用维D补充剂。维D最高可耐受摄入量婴儿为每天20微克,成人为50微克,不宜补充过量。
补充Omega-3脂肪酸
EPA全称是二十碳五烯酸,DHA全称是二十二碳六烯酸,是两种Omega-3系的多不饱和脂肪酸,具有降血脂、阻抑动脉粥样硬化斑块和血栓形成等作用。对婴儿来说,DHA是视力和大脑发育不可或缺的营养素。
人体自身合成EPA、DHA的效率极低,必须从日常膳食中摄取。鱼类和水产品就是最佳途径。 
学会吃鱼
海水鱼和淡水鱼都含有EPA和DHA。海鱼中可以选择三文鱼、带鱼、大黄花鱼、金枪鱼、海鲈鱼;淡水鱼中可以选择鲈鱼、河鳗、鲶鱼、鲢鱼。
吃够推荐量
联合国粮食及农业组织和世界卫生组织联合推荐,成年男性和非孕期或哺乳期女性每天补充250mgEPA+DHA。孕期和哺乳期女性,每天补充300mgEPA+DHA,其中至少有200mg为DHA。
我国膳食指南推荐的鱼肉每日摄入量是40~75g。
烹调方式很重要
尽量不要选择煎、炸等烹调方式,最好的做法是清蒸。清蒸也要控制时间,研究发现蒸30分钟以上,EPA、DHA开始损失。
简单的力量练习
力量训练也称抗阻训练,是指身体某一部分对抗阻力进行的锻炼,通过多次、多组有节奏的负重来提升肌肉力量。推荐几个在家就能练的力量训练:
平板支撑
锻炼腹部和臀部的肌肉。两肘打开与肩同宽,上臂与躯干尽量保持90度。挺胸,使头、肩、髋和下肢等部位保持在同一平面,腹部肌肉、盆底肌收紧。 
臀桥
锻炼臀肌、核心肌肉群、腘绳肌、股四头肌和髋屈肌。双膝弯曲,脚后跟蹬踏地面,用力收缩臀部和大腿后侧,将臀部抬离地面。在最高点保持3秒钟回到起始位置。 
深蹲
锻炼大腿与臀部肌肉。双脚分开与肩同宽,双脚平行,下蹲时膝盖的方向与脚尖方向一致。下蹲后大腿向前用力站起来,直到站直。深蹲时膝盖不能超过脚尖。 
俯卧撑
人俯撑在地上或垫上,脚前掌支地,保持腹部紧绷,双手相距比肩稍宽,然后屈伸肘关节,以手臂力量带动身体一起一伏。练习者的脚和手都在一个水平面上。 
老年人要想增肌,可以在家做一些简单的自重训练或轻器械训练,比如蹲起、举哑铃等。
防癌还要做好这些细节
想要远离癌症,预防比治疗更有效。不管是青年还是老年,日常生活中每个人都应牢记4条“防癌经”:
1 远离致癌因素
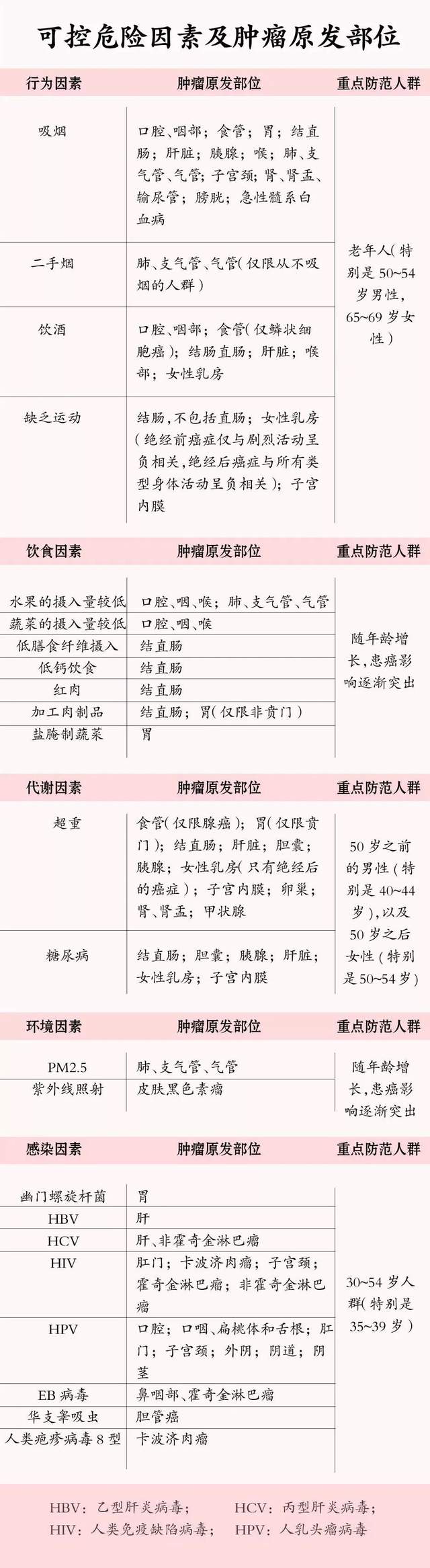
远离以下23种被国际癌症研究署或世界癌症研究基金会确定的常见致癌因素。 
2 提倡有效体检
常规体检就像个大筛子,先把“大石头”筛出来,癌症筛查是在癌症风险评估的基础上,针对常见癌症进行的身体检查,它可以让受检者知晓自身患癌风险,发现早期癌症或癌前病变,以便进行早期干预。
3 控制癌前病变
癌前病变发展成侵袭性癌一般需要10年或更长时间。慢性萎缩性胃炎、肝硬化、黏膜白斑、子宫颈慢性炎症、乳腺囊性增生、交界痣等,是临床上常见的癌前病变。切记及时治疗和控制,以防小病拖成大病。
4 保持心情愉悦
长期情绪低落、精神过度紧张,会抑制机体免疫功能,使肿瘤乘虚而入。生活中要保持情绪稳定、心态平和,学会正确纾解压力,有助于预防癌症。
来源:生命时报
|