免费成为社员,与300万人对抗大病挑战,值得拥有
您需要 登录 才可以下载或查看,没有账号?立即注册
x
今天出门,有没有被冻哭?中央气象台12月24日6时发布寒潮黄色预警,8省区降温12-14℃!
据中国气象局气象探测中心消息,截至今日8时,东北、内蒙古东部大部地区处于-20℃以下,黑龙江嘉荫7时前后气温仅-44.4℃。
2021年最后一次寒潮来袭!寒潮将覆盖八成国土
据中央气象台,预计12月24日-26日,我国中东部地区自北向南将先后出现4-5级风,阵风6-8级;气温普遍下降6-10℃,其中,山西中部、山东南部、安徽东南部、江苏东南部、浙江东部以及贵州东部、湖南中南部、广西北部等地的部分地区降温12-14℃,局地14℃以上。 
中央气象台首席预报员张芳华接受中国气象报采访时表示,这将是2021年最后一次寒潮天气过程,南方地区将出现入冬以来最低气温。预计,12月27日和28日早晨,最低气温0℃线将位于江南南部至贵州南部一带,为今年入冬以来最南。
这次寒潮,实力强、降温猛、影响广。寒潮影响下,东北泼水成冰,京津冀冷如冰箱,连江浙沪都会感受到此次降温,广东广西部分地区最后也逃不过。
气温陆续跌至冰点,
冰冻范围将覆盖我国超8成国土 
寒潮来袭,身体8处很容易“冻”出病!
1. 血管:遇冷收缩易脑卒中
浙江大学医学院附属第二医院神经内科主任医师罗巍2013年在健康时报刊文认为,天冷是脑血管疾病高发的祸首。
天冷血管收缩,引起血管痉挛变窄,血液通过所需的力气加大,血压就高了,很易出现脑卒中。
2. 心脏:诱发心脏疾病
北京大学人民医院心内科主任医师刘健2018年接受健康时报采访指出,在寒冷的环境里,人体会做出一系列生理性的调整来维持体温,比如:
心率加快,血压升高,心脏需要更用力地泵血,更容易发生凝血等,这样的调整对心脏病患者来说,可能增加心脏负担,诱发急性心肌梗死。
此外,寒冷会让人感受到更多的情绪压力,也可能引起心脏病发作。
3. 肠胃:溃疡疾病高发
上海市中西医结合医院消化内科主任医师傅志泉2018年在健康时报刊文指出,胃、十二指肠溃疡发病有季节性,秋冬和冬春交替都是高发期,寒冷的冬季尤其要注意养胃。
胃痛、腹部不适,消化能力降低,这时进食生冷食物就会引起或加重胃部不舒服的症状。
4. 鼻子:引发感冒、鼻炎
北京中医医院耳鼻喉科副主任医师姜志辉2016年在健康时报刊文介绍,鼻黏膜下布满血管,能使鼻子起到过滤、调温以及湿润的重要作用,秋冬季节冷空气来袭,就会对鼻黏膜造成刺激,鼻腔发痒、喷嚏不断,感冒风寒接踵而来。
由于气温下降而着凉,抵抗力较弱的人很容易患上急性鼻炎,同时也容易导致急性鼻窦炎发生。  曹子豪/摄
5. 膀胱:出现尿失禁
汕头大学医学院第一附属医院张成君2019年在健康时报刊文表示,寒冷对膀胱会有直接的刺激,可以直接刺激膀胱过度活动,表现出尿频、尿急甚至尿失禁等症状。
6. 关节:容易感到不适
中国中医科学院望京医院骨科主任医师温建民2019年在健康时报刊文指出,“患上关节炎,关节就会像个气象台,明天要刮风、降温,今天就会有感觉”。
温建民解释,风大、寒气大、湿气大侵犯人体时,就可以引起机体功能的降低、血液循环的降低,而血液循环降低可以引起关节滑膜滑液的代谢、关节液的代谢产生一些障碍,引起体内的酸性物质沉着,又排泄不出来时就会造成神经刺激,引起疼痛。
7. 肺部:当心肺炎、慢阻肺
2013年南京市疾控中心专家的一项调查显示,65岁以上老人的呼吸道对气温骤降更敏感。该市7年间因肺炎、慢阻肺等死亡的人中,93.6%都是该年龄组的人。呼吸系统疾病与冷空气的活动关系极为密切,高发期一般在降温的3~5天后。
8. 眼睛:诱发青光眼
寒冷空气袭来,眼睛同样也是会受到伤害而诱发一些眼部疾病的,青光眼就是其中一种。
广东省妇幼保健院眼科主任医师黄学林2015年在健康时报刊文解释,气温降幅较大时,容易使人体的植物神经调节功能紊乱,它通过干扰植物神经而干扰血压,进而造成眼压波动,如果长期如此,会最终导致青光眼的发生。
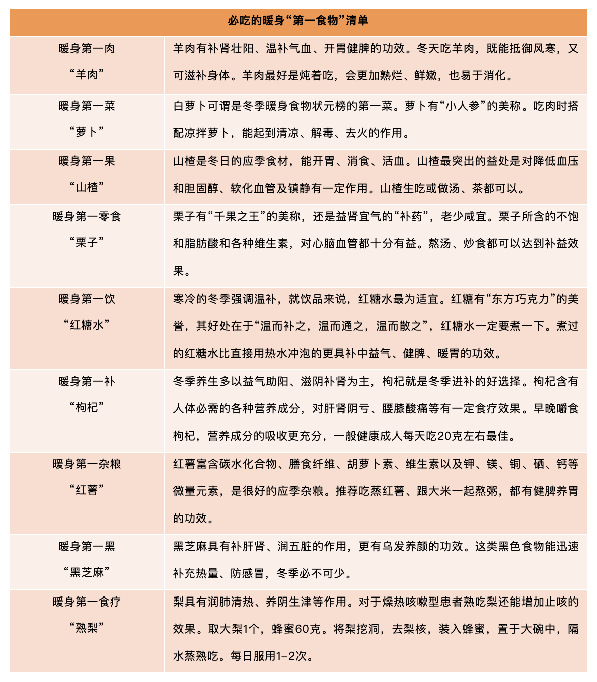
必吃的暖身“第一食物”清单
天气越来越冷,此时多吃一些暖身食物,既能饱口福,又能养身体。公共营养师熊苗2016年在健康时报刊文推荐了一些适合冬季养生的“第一”食物。 
|