|
|
免费成为社员,与300万人对抗大病挑战,值得拥有
您需要 登录 才可以下载或查看,没有账号?立即注册
x
发现还是有很多人对医保一无所知,比如医保这个隐藏的福利,很少有人知道,你不主动问工作人员,一般也没人会告诉你,要是不知道,那就亏大了!
这个福利就是 “大病医保”,也叫 “大病二次报销”,如果用对了,至少能帮你省好几万!
很多人以为生病住院只能用医保报一次,其实可以报两次,而且二次报销的比例高达 60%!
不管是职工医保、居民医保 还是新农合,只要符合标准,都可以申请二次报销!
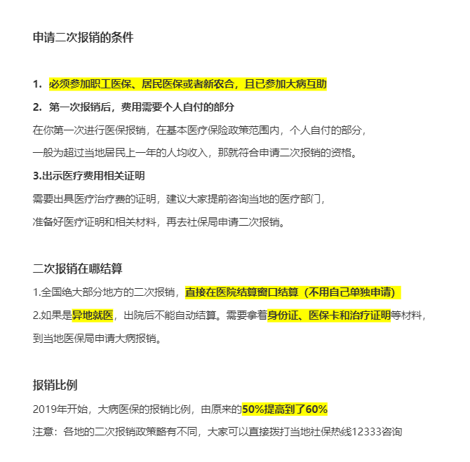
关于申请的时候,有哪些注意事项?我也把详细的步骤整理成了图片,大家可以要提前收藏好,免得以后找不到了。

|
|